各会员单位:
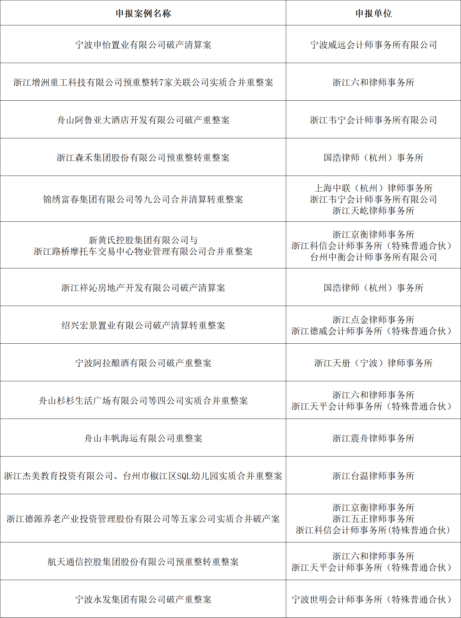
为不断总结管理人履职经验做法,发挥优秀履职案例的示范作用,促进管理人履职能力和办理破产质效提升,浙江省破产管理人协会组织开展2025年度优秀履职案评选活动。经会员单位积极申报,本次评选共征集到案例131个,其中企业破产案例79个、个人债务集中清理案例52个,现已完成专家书面评审。本着公开透明和加强管理人业务交流原则,协会拟召开现场评审会,对企业破产案例进行现场陈述,评审小组将根据初评得分情况,结合现场陈述得分情况,最终评定获奖名单;个人债务集中清理案例将根据专家书面评审分数确定获奖名单。 一、评审时间 2026年4月19日周日下午13:30—18:00 二、评审地点 杭州之江饭店三楼省新闻发布厅(地址:浙江省杭州市拱墅区莫干山路200号) 三、参评单位 初审得分排名前十五的企业破产履职案例申报单位参加现场陈述,详见入围名单。 四、评审方式 1. 每个案例可推选两名代表出席现场评审会,其中陈述人一人,另一人可辅助回答评委提问。 2.参加现场陈述的入围单位,需提前制作ppt,陈述人结合ppt进行演示、陈述,每个案例陈述时长不超过10分钟。 3.专家初审和现场陈述各100分,按照5 : 5的比例计入总分,评审小组评议后,当场公布获奖案例名单。 五、评审流程 1.主持人介绍评审流程和规则,宣读入围名单; 2.参评单位按照抽签顺序进行现场陈述,评委可现场提问; 3.全部案例陈述完毕后,评委闭门打分; 4.现场公布评审结果并颁奖。 六、注意事项 请入围的参评单位于4月10日13:00前将参会回执发送至协会秘书处电子邮箱zjbaa2018@vip.163.com(邮件名请标注XX案现场评审会参会回执);并于4月16日16:00前将ppt提交至协会秘书处电子邮箱(同上),ppt提交时请注明参评案例。参评单位若未能按时提交参会回执和ppt,视同放弃参加本次案例评选。 本次现场评审会将作为协会在线培训课程,面向会员单位在线直播,各会员单位成员可在2026年4月19日下午13:30登录协会微信小程序“学习”版块观看,敬请关注。 如有未尽事项,可联系协会秘书处,联系人:胡晓婷,联系电话:18143453273。 浙江省破产管理人协会 2026年4月7日 附:入围名单和参会回执 入围名单(排名不分先后)
